Inspiration

I built goStuddy because the greatest barrier to learning is not a lack of content, but a lack of momentum. In my own academic life, I realized that I was excellent at "performing" organization. I had folders full of lecture PDFs, perfectly labeled slides, and hours of bookmarked videos. Yet, I was consistently stuck in a cycle of paralysis. The sheer volume of material created a cognitive load so heavy that I spent more time managing the data than actually learning the concepts.

Most existing study tools act as passive containers. They wait for the user to be motivated, to show up, and to know exactly what to ask. I realized that for an AI to be a true partner, it had to move from a library to a Buddy. The name goStuddy represents this transition. It is a system designed to sit beside you and navigate the noise of modern syllabi. By transforming the lonely, overwhelming act of self-study into a collaborative and shared mission, goStuddy ensures that your materials finally work for you rather than against you. We are moving from the era of "Search and Retrieve" to the era of "Plan and Execute".

What it does

While existing AI tools excel at passive synthesis or simple data retrieval, they often fail to address the behavioral aspect of learning. goStuddy is built for the "Action Era." It moves beyond simple chat interfaces to an autonomous environment that initiates sessions, negotiates plans, and protects focus during high-intensity missions. It is specifically designed for those moments when motivation is low and materials are overwhelming.

  • Course Ingestion and Management: Users don't just dump files into a bucket. They organize their materials, syllabi, and lecture notes into a structure that makes sense to them. The agent learns from this organization to understand the hierarchy of the course.
  • The Planning Negotiation: This is the heart of the app. Instead of the AI dictating a schedule, the user and the AI engage in a back-and-forth conversation to reach a conclusion on a study plan. It is a collaborative agreement where milestones are set together.
  • Adaptive Roadmaps: Life is unpredictable, and study needs change. Users can adjust their plan at any time. The AI doesn't just edit a text file; it adapts the entire roadmap immediately, ensuring the milestones always reflect the student's current reality and pace.
  • Mission-Based Workspace: Once a plan is finalized, every milestone is treated as a Mission. In the workspace, the materials are pinned to the left and the Agent lives on the right. The agent serves as a navigator that understands exactly which documents are relevant to the current mission.
  • The Parking Lot: Most AI tutors will follow you down any rabbit hole, which is how study sessions get derailed. To protect the student's flow, we implemented the Parking Lot. If a student asks a distracting or off-topic question, the agent acknowledges it and moves it to the parking lot to be addressed after the mission is complete.

How we built it

We built goStuddy as a desktop-first experience leveraging the high-fidelity reasoning of the Gemini 3 Pro API.

  • Frontend and Backend: We used Next.js to create a unified system that handles the complex state transitions from the Planning phase to the Mission phase.
  • AI Orchestration: Gemini 3 Pro serves as the primary engine. We utilized its 1M+ token context window to ensure the agent remembers the entire history of the Negotiation so that the study sessions remain consistent with the original agreement.
  • Persistent State: We used MongoDB to store the course hierarchies, the negotiated plans, and the contents of the parking lot across different sessions.
  • Native Multimodality: We leaned heavily into Gemini 3’s native ability to handle video, audio, and text in a single reasoning window. This allowed us to bypass traditional, fragmented pipelines for transcription and video analysis.

Challenges we ran into

The biggest challenge was the Negotiation Logic. Designing a system where the AI could conclude a conversation and reach a mutual agreement was a massive technical hurdle. We had to implement specific logic to ensure the agent wasn't just agreeing with the user, but actually auditing the plan to make sure it was realistic.

Another major challenge was the Fluidity of the Roadmap. Building a plan that could be adjusted mid-mission without losing the overall context of the course required sophisticated state management. The AI has to understand how a change in Milestone 2 impacts the rest of the semester's goals.

Lastly, managing Contextual Distractions required a lot of iteration. Building the Parking Lot meant the AI had to be able to categorize user intent in real-time. It has to decide: is this question helping the current mission, or is it a distraction that will break the student's flow?

Accomplishments that we're proud of

  • Architecting Beyond the Chatbot: We are proud of building a system that was never intended to be "just another chatbot." By creating a dedicated negotiation-to-mission flow, we successfully moved the AI into the role of an active partner rather than a passive assistant.
  • Focus Engineering: Successfully implementing the Parking Lot to solve the rabbit-hole learning problem that plagues most students using standard AI tutors.
  • Collaborative Commitment: Creating an adaptive planning system where the user and AI build a shared roadmap, creating a level of user commitment that static tools can't match.
  • Continuous Persistence: Building a workspace that remains persistent across days, so you can pick up exactly where your last mission left off without a "cold start."

What we learned

Building goStuddy revealed that in the Action Era, raw intelligence is secondary to orchestration. Early in the development process, I was focused on architecting fragmented pipelines for manual video transcription and audio analysis. I soon realized that Gemini 3’s native multimodality rendered those planned steps obsolete. The model could see and hear materials directly without any third party middleware. This discovery shifted my focus from data processing to system design. More importantly, I learned that a smart AI is ineffective without project management. The Negotiation Phase became the most critical component of the system. It builds the human commitment necessary to transition from a static plan into a persistent mission.

What's next for goStuddy

The next phase for goStuddy is doubling down on Habit Formation. We are currently planning an identity-based Habit Model that incorporates streaks and rewards—leveraging loss-aversion psychology to make consistency attractive and "leveling down" a real risk.

On the technical side, we plan to integrate Gemini Live to make the "Negotiation Phase" happen via real-time voice, making the partnership feel even more human. We also intend to expand the workspace so the agent can autonomously generate quizzes and flashcards based specifically on the materials currently in the Parking Lot, closing knowledge gaps the moment a main mission ends.

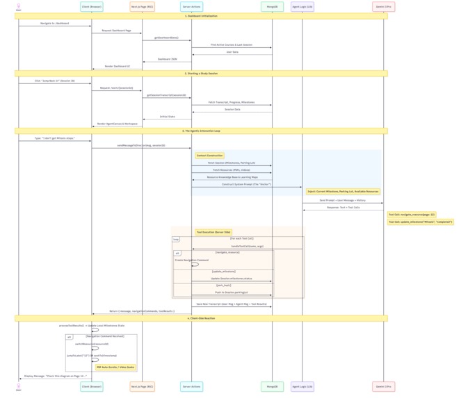
Gemini 3 Integration: Autonomous Persistence and Multimodal Reasoning

goStuddy is built as a Marathon Agent that leverages Gemini 3 Pro’s 1M+ token context window to maintain a persistent, multi-day learning state. Unlike passive study tools, goStuddy uses the Gemini API as a proactive orchestrator to bridge the gap between planning and action.

We utilized Gemini 3’s native multimodality to create a unified reasoning engine that simultaneously analyzes PDFs, images of handwritten notes, and video timestamps. This bypassed the need for fragmented transcription or OCR pipelines, allowing the agent to find cross-modal references (e.g., matching a video concept to a textbook paragraph) within a single context window.

The core innovation is the Agentic Workspace, where the model uses Function Calling to manipulate the UI. The agent doesn't just chat; it "navigates," autonomously surfacing relevant materials based on the current milestone. To maintain focus, we implemented Contextual Guardrails that use Gemini's reasoning to categorize off-topic queries, moving them to a "Parking Lot" to prevent context drift and preserve the user’s flow. This transforms the LLM from a simple chatbot into a high-fidelity project manager for learning.

Built With

  • gemini3
  • mongodb
  • nextjs
  • tailwindcss
  • uploadthing
Share this project:

Updates