Inspiration
At the HeyCuba Hack-a-thon, we were given a task: create software that can help deliver Internet access to Cuba. Although some Cubans may have Internet, it is monitored and connectivity may be poor. Cuba isn't alone: there are other places around the world that don't have true Internet access. That's where we came up with a solution.
What it does
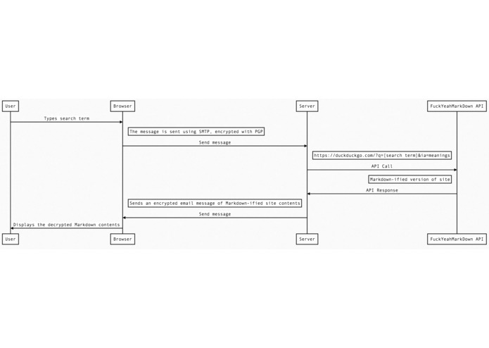
Cambio is an email-based web browser. It uses Markdown to compress webpages into a light file for a person to view, yet provides live rendering of webpages.
How we built it
Electron - Electron is a NodeJS based shell, allowing developers to make cross-platform apps for Linux, Macintosh and Windows using HTML, CSS and Javascript.
Inbox - Inbox allows us to access a user's set of emails, provided their email address and provider. Currently with this library, we shall be able to provide support for Gmail and YahooMail (assured support)
SMTP-Connection - SMTP-Connection allows us to send an email to our email server (cambio-backend) using the user's provided set of email credentials.
Photon Kit - Photon Kit is a front-end UI CSS framework that allows you to make beautiful Electron-based user interfaces really quickly.
Kbpgp - KeybaseIO's implementation of asymmetric PGP encryption. This allows us to encrypt/decrypt messages to and from the server and client. This prevents us the regime from inspecting emails in plaintext.


Log in or sign up for Devpost to join the conversation.