Inspiration
Air pollution is one of the most serious environmental threats globally. According to the World Health Organization (WHO), it contributes to over 7 million premature deaths every year. In Ghana, respiratory-related illnesses such as Chronic obstructive pulmonary disease (COPD) account for thousands of deaths annually, with cities like Accra, Kumasi, and Obuasi experiencing high levels of pollution from traffic, mining, burning of waste, and industrial emissions.
While accurate air quality monitoring systems exist, they are expensive, limited in number, and often only installed in major cities. Most communities, schools, and clinics lack access to real-time air quality information that could influence health decisions, policy response, or public awareness.
Airotix was created to bridge this gap — to provide an affordable, portable, and solar-powered system that measures key air pollutants and makes the data accessible on the cloud in real time. The goal is simple: make air quality monitoring available to everyone, from individuals to environmental agencies.
What it does
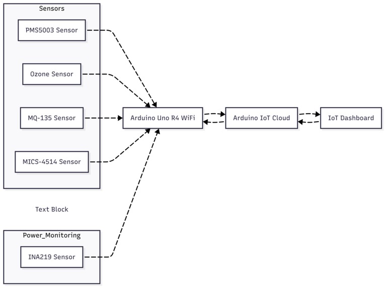
Airotix is an IoT-based air quality monitoring system that collects real-time environmental and electrical data and transmits it to the Arduino IoT Cloud for remote monitoring.
It measures:
PM1.0, PM2.5, PM10 using the PMS5003 sensor
Nitrogen Dioxide (NO₂) using the MiCS-4514 sensor
Ozone (O₃) using an analog ozone sensor
General air pollutants and VOCs via the MQ135 sensor
Voltage, current, and power from the solar system using the INA219 sensor
Key functionalities:
- Real-time data monitoring through an online dashboard
Two dashboard designs: • Agency dashboard – allows threshold settings, alert monitoring, data download, and system control • Public dashboard – displays current readings and trends in a read-only format
Automatic warning and abnormal alerts when pollutant levels exceed set thresholds
Solar-powered operation for remote and off-grid environments
Cloud data storage and historical graphs for trend analysis
Custom API for developers to integrate Airotix data into mobile apps, websites, or research software
How we built it
Hardware
Arduino UNO R4 WiFi was used as the main controller due to its WiFi capability and compatibility with Arduino IoT Cloud.
PMS5003 collects particulate matter data via UART communication.
MiCS-4514 and MQ135 detect gaseous pollutants like NO₂, CO, NH₃, benzene, alcohol vapors, and general air quality.
INA219 measures system voltage, current, and power to evaluate solar energy performance.
All sensors are connected through terminal blocks on a zero PCB board for easy replacement and maintenance.
The system is powered by a solar panel, charge controller, and 12V battery for continuous operation.
Software
Code was written and uploaded using the Arduino IDE.
Arduino IoT Cloud was used to create cloud variables, dashboards, and device communication.
Sensor calibration was done by capturing baseline values in clean air and applying smoothing algorithms to reduce noise.
Data is sent to the cloud every second using non-blocking code (millis() instead of delay()).
Threshold logic is programmed to trigger warning and abnormal alerts when pollution levels rise above safe limits.
Testing
Sensors were tested indoors and outdoors to compare readings and confirm stability.
Electrical data from the solar system was tested against a multimeter for accuracy.
Cloud dashboard performance, connectivity, and latency were tested in multiple internet conditions.
The physical enclosure was tested for airflow, durability, and sensor exposure.
Challenges we ran into
Building Airotix came with several technical and practical challenges:
Sensor Calibration and Accuracy Gas sensors like MiCS-4514 and MQ135 required baseline calibration and stabilization time. Ensuring accurate readings in changing humidity and temperature conditions was difficult and required multiple field tests.
Power Management and Solar Reliability Operating solely on solar energy meant we needed to optimize power consumption and ensure the system remained functional during cloudy days or at night. Correctly sizing the 18V solar panel for a 12V system and integrating the charge controller required careful testing and adjustments.
Cloud Connectivity and Data Transmission Maintaining stable WiFi connectivity in areas with poor network coverage was challenging. We had to implement reconnection logic to avoid data loss.
Hardware Assembly and Durability Fitting sensors inside a compact enclosure while ensuring airflow, proper wiring, and easy maintenance was a challenge. We used terminal blocks and male header pins on a zero PCB to make components removable without soldering.
Noise and Fluctuations in Sensor Readings Some sensors produced inconsistent values due to electrical noise, requiring smoothing techniques such as moving averages and filtering algorithms.
Accomplishments that we're proud of
Fully functional, solar-powered air quality monitoring system that operates independently without grid electricity.
Real-time cloud dashboard with threshold alerts and historical data, accessible from any device.
Custom-built enclosure with modular design allowing easy sensor replacement and maintenance.
Accurate readings from PM sensors, NO₂ sensors, and power monitoring components after calibration and testing.
Teamwork and cross-disciplinary learning, combining electronics, coding, IoT cloud development, and environmental science in one product.
What we learned
How to integrate hardware, cloud platforms, and software into a complete IoT ecosystem.
The importance of calibrating sensors and validating data with real environmental tests.
How to optimize power consumption for off-grid systems using solar energy and efficient code structure.
Real-world knowledge about air pollution effects, environmental sensor technology, and exposure limits set by WHO and EPA.
The significance of teamwork, project documentation, and clear presentation in competitions and real-world deployments.
What's next for AIROTIX
Mobile Application Development – Creating a smartphone app to display real-time air quality data, alerts, and location-based pollution mapping.
GPS Integration – Automatically tracking device location for mobile and urban deployment.
AI-Powered Air Quality Prediction– Using historical data to forecast pollution levels and generate early warnings.
Expanded Sensor Support– Adding sensors for CO, SO₂, CO₂, temperature, and humidity for more comprehensive monitoring.
Deployment in Schools, Clinics, and Markets – Rolling out pilot installations in high-risk urban zones to support public health and environmental awareness.
Open Data and API Platform – Providing developers, researchers, and NGOs access to Airotix data for analysis, policymaking, and innovation.
Built With
- arduino
- arduino-iot-cloud
- c/c++
- circuit-designer
- lucidchart
- wifi



Log in or sign up for Devpost to join the conversation.