File:E-Hentai Infrastructure.png
From EHWiki
Jump to navigationJump to searchSize of this preview: 512 × 599 pixels. Other resolutions: 205 × 240 pixels | 970 × 1,135 pixels.
Original file (970 × 1,135 pixels, file size: 46 KB, MIME type: image/png)
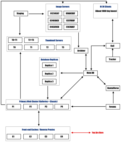
The anatomy of E-Hentai.org's entire systems.
File history
Click on a date/time to view the file as it appeared at that time.
| Date/Time | Thumbnail | Dimensions | User | Comment | |
|---|---|---|---|---|---|
| current | 20:29, 11 October 2011 | 970 × 1,135 (46 KB) | Maximum Joe (talk | contribs) | The anatomy of E-Hentai.org's entire systems. |
You cannot overwrite this file.
File usage
The following 3 pages use this file:
- E-Hentai Statistics
- File:E-Henati Infrastructure.png (file redirect)
- File:E-Henati Infrastructure.png (file redirect)